摘 要:青藏铁路位于高海拔,气候环境复杂,对列车设备稳定性和兼容性提出了更高的要求。对于青藏公司方面反映的故障及现象,我们分析得出青藏公司运营的BSP青藏客车影视系统链路中,放大器不具备双向传输的能力。由于放大器服役年限已久,无法满足列车复杂的信号传输,为适应青藏公司运营需求,需要将国产青藏车和BSP产青藏车进行混编,因而导致影视系统无法兼容。针对以上市场调研和分析得出的问题,我们研发一款新型列车放大器,该放大器具备双向放大传输的功能,具备端口切换能力,信号增益大大提高。新型放大器内部设定有频道识别电路,完全兼容国产青藏车的影视系统。
关键词:青藏铁路;放大器;增益
青藏公司由于运营需求,常常将国产青藏车和BSP产青藏车混编。由于不是一个厂家生产的列车,生产年限不一,导致了车载影视系统工作异常。国产青藏车影视系统架构是由服务器、调制器、混频器、放大器、分配器和电视机组成。放大器具备双向切换能力,且对于影视信号有频道识别功能。而BSP产青藏车影视系统架构和国产车相似,但放大器不具备端口切换能力。放大器增益弱,更没有频道识别功能,因此无法满足与国产车混编且正常使用的需求。为此我们经过长期的现场调研和总结,研发出一款新型的放大器,来满足青藏公司混编列车运营的需求。全新研发的放大器将替代BSP青藏车原有的放大器,在满足影视系统信号放大的基础上,提供调试方便,双向放大,端口切换和频道识别功能。放大器上提供信号通路指示灯。如果信号传输到某个环节出现信号丢失现象,则可以通过判断放大器两路信号指示灯来查找问题。这样一来,极大方便了列车维护人员。从一定程度来讲,我们研发的新型放大器,不仅为青藏公司解决了混编的问题,也大大节省人力,从根本上优化生产,节约客户的开支。
1 全兼容列车影视放大器设计要点
FDRF110VDC型放大器是根据客户提出的需求,结合当前国产青藏车影视系统放大器的调制方式研发出的新型全兼容列车放大器。该放大器设计双向端口有4个,一个本车输出端口,和原车布线规则相同,允许在不重新布线的情况下进行安装。体积进一步缩小至17cm×35cm×6cm。相比之前放大器要小很多,因此安装空间也没问题。见图1。

图1 FDRF110VDC型放大器
2 全兼容列车影视放大器设计过程
2.1全兼容列车影视放大器主板设计
新型全兼容放大器的设计主要由四部分构成,分别是固定底板、外壳、端子和主板。主板作为放大器的核心部件,主要是实现功能为主。对于前期采集的信息来说,我们设计的放大器总体架构如图2。

图2 FDRF110VDC型放大器工作原理图
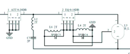
使用的是四个双向端口经过通道切换开关,分别输入到衰减器、平衡器、功率放大器进行信号的放大。另外一路信号经过滤波器进入到放大器核心电路,信号进行复杂的傅里叶变换、通带滤波等一系列处理后,控制回路再控制端口切换开关,这样便形成一种闭环控制系统。小信号处理电路对放大器频道选择和兼容起到了尤为重要的作用。
2.1.1衰减及平衡电路设计
衰减及平衡电路采用典型系统方案,LC电路使用的是国外知名企业的器件,混频器采用的国内知名企业三端电感器。在使用网络分析仪测试过程中,性能完全满足设计方案的要求。见图3。

图3 衰减及平衡电路
2.1.2通带电路设计
通带电路使用安捷伦公司设计的先进系统设计及仿真软件ADS,加入三维电磁仿真,见图4。使用切比雪夫带通滤波器。切比雪夫滤波器具有带内微波动,带外衰减大,具有良好的选择性。仿真波形图如图5。
中频频点位于260MHz,正好落在影视系统服务器调制器的频道频率内部。

图4 通带电路

图5 通带波形
2.1.3 EMC电路设计
列车控制柜是电磁环境极其复杂的地方。如果要保证电子设备稳定可靠的工作,必须经得起EMC干扰。放大器属于精密放大器,对于电源质量要求比较高。EMC电路不可缺少。我们使用双电感π型滤波电路,阻碍高频杂波串扰。使用10D201K型压敏电阻,吸收高脉冲尖峰。SMJC160A为瞬态抑制二极管。同样能够抑制高压的冲击。保护DCDC电源模块,为整个放大器提供稳定可靠的电源。见图6。

图6 EMC电路
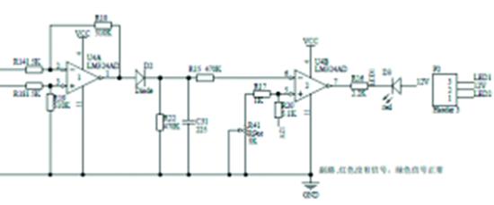
2.1.4 信号处理电路
信号处理电路关系到放大器工作状态,直接影响放大器对信号采集和判断。而且信号为高频小信号,必须经过特殊变换之后才可以进行处理。信号处理电路使用LNA电路,低噪声高频放大器首先将选取的信号进行放大,检波之后进行积分,然后送入运算放大器,进行直流电压放大和比较。见图7。

图7 信号处理电路
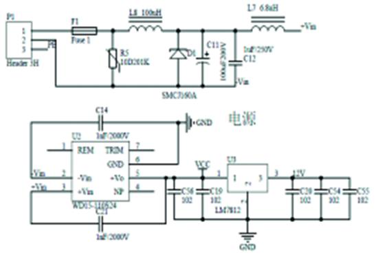
2.1.5 电源及稳压电路
列车控制柜采用的直流110V,我们采用110转24V电源模块,输出24V给核心模块供电,L7812给控制电路,信号处理电路供电。这样再加上EMC电路,就构成了完整的供电系统。见图8。

图8 电源及稳压电路
2.1.6 主板
见图9。

图9 主板
2.2 机械结构设计
2.2.1外壳
为了达到高度兼容,尺寸问题非常重要。本次研发过程中,我们使用TEA-005C小型外壳,进行机械加工、钻孔、攻丝、铣面、喷砂等处理。见图10。

图10 外壳机械图
2.2.2射频输出端子
同样为了体现全兼容性,将采用与国产青藏车影视系统相同的射频端口,型号为J283(英制)。见图11。

图11 J283转接头
2.2.3盖板与底板
底板和盖板使用2.0MM厚铝材质基板,铝基板重量轻,可塑性比铁基板、不锈钢基板好。方便现场调试与施工。见图12、图13。

图12 盖板

图13 底板
2.2.4组装

图14 全兼容放大器外观实物图
见图14。
2.3性能试验
2.3.1振动试验
结论:稳定可靠。见图15。

图15 振动试验
2.3.2电源老化试验
结论:合格。见图16。

图16 电子负载老化试验
2.3.3带内平坦试验
扫频带宽50-500MHz,输入功率2dBm,带内<=3dB。
结论:合格。见图17。

图17 网络分析仪测试
2.3.4通入频道信息测试场强
如图18中,场强测试为112.7dBuV。根据根据国家有线电视标准每个电视终端信号增益应达到55~75dBuV即可。同时再加入分配器的时候,信号衰减度满足要求。
结论:信号强度合格。

图18 通入频道信息实测场强
2.4全兼容列车放大器指标
见图19。

图19 全兼容列车放大器指标
3 总体分析
3.1功能与指标
根据《GY/T 198-2003有线数字电视广播QAM调制器技术要求和测量方法》,我们以《GY/T 195-2003 有线电视系统双向用户端口技术要求和测量方法》为依据,测量全兼容列车放大器各项功能与指标满足方案要求。具体测试数据如图19。
3.2结构与工艺
根据《电子工艺与基础(第三版)》上有关电子产品及设备组装与工艺要求,进行生产。机械结构简单,调试安装方便快捷。
4 总 结
本文主要是对全兼容列车放大器的研发、设计目的与过程进行分析。前期我们针对客户提出的问题进行调研,组织技术人员进行分析方案和论证,最终确定全兼容列车放大器的基本功能。后期研发过程中,加入相应的优化电路,并且对试验成品进行电源效率、功率、带内平坦等一系列指标进行测试。最终产品顺利通过。
产品研发成型后,在BSP青藏客车上装车试验。并且与国产车进行混编统一调试,编组内列车的影视系统达到了相互兼容,且完好地传输影视系统信号。由此全兼容列车放大器的设计研发完全达到预期的功能与指标。全兼容列车放大器将在青藏客车试点成功后,继续推向其他类型的列车。此次设计研发的全兼容放大器切实解决了青藏公司BSP产青藏客车与国产青藏客车影视系统互不兼容等问题。在国产列车设备研发与生产的台阶上,我们又进了一步。
责编/马铭阳